User Guide - Neonode Prototyping Board
Customer Support
The Neonode Prototyping Board is an Arduino-compatible microcontroller, based on the SAMD21 MCU. The board allows the user to directly connect a Neonode Touch Sensor Module (previously referred to as zForce AIR) through the onboard sensor port, with all 8 connector pads exposed. The prototyping board is only intended for development and prototyping. Meaning, it is not created to withstand challenging environments or demanding use-cases.
The prototyping board can also be configured using an Arduino development environment, for example the Arduino IDE. For easier configuration and implementation, include our zForce Arduino Library to your project.
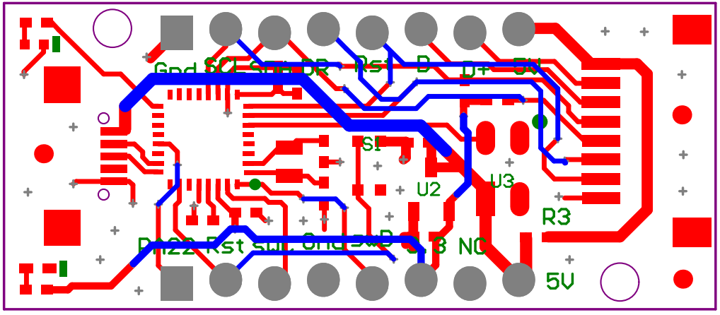
Figure 1 - Pinout Diagram of Neonode Prototyping Board
- Arduino IDE
- zForce Arduino Library
Pinouts
- USB D+
- USB D-
- Reset (RST)
- Power supplies,
- 2x Ground (GND)
- 5V
- 3.3V
- USB VBUS
- Data Ready (DR)
- I2C SCL
- I2C SDA
- Debugging interface,
- Reset (RESET)
- SBW clock (SWC)
- SBW data (SWD)
- Not Connected (NC)
- Digital Pin, GPIO (PA22)
Programmable Components
- Green System LED
- RGB Neopixel LED
- 1x Digital Pin, GPIO (PA22)
MCU Specification
- ATSAMD21E18A 32-bit Cortex M0+ with 256KB Flash and 32 KB RAM
- 3.3V logic, 48 MHz, 32 bit processor
Resistor Bridge
- 0-ohm resistor (R3) that bridges between VBUS and +5V.
Pin Holes
-
2x M2 mounting holes
- 2 rows of 8x 2.54mm (0.1") pitch pin header holes, with a special design to accept friction fixing for connecting a pin header to a breadboard or other interface boards.
Dimensions
- Width: 16mm
- Length: 37mm
- Height: 4.25mm
Environmental Requirements
- Temperature: 0-40°C
- Non-humid and dry.
Please refer to Electrical integration for further information about the sensor module's connector pads.
Pin Name | Pin Description | MCU Pin No. |
Arduino Pin No. |
Connected to onboard MCU |
Connected to Sensor Module |
---|---|---|---|---|---|
5V | 5V Power input for the sensor module | x | |||
D+ | USB D+ input connected to sensor module | x | |||
D- | USB D- input connected to sensor module | x | |||
RST | Resets sensor module to initial state. Active low. | PA7 | 0 | x | x |
DR | Data Ready - Indicates that there is data available for the host to read | PA6 | 1 | x | x |
SDA | Serial Data Line | PA8 | 2 | x | x |
SCL | Serial Clock Line | PA9 | 3 | x | x |
GND | Ground | x | |||
Pinouts - Right Hand Side* | |||||
Pin Name | Pin Description | MCU Pin No. |
Arduino Pin No. |
Connected to onboard MCU |
Connected to Sensor Module |
VBUS | 5V - USB bus voltage | x | |||
NC | Not connected | x | |||
3.3 | Power 3.3V connected to the board's MCU | x | |||
SWD | Debug Data (of onboard MCU) | PA31 | x | ||
GND | Ground | x | |||
SWC | Debug Clock (of onboard MCU) | PA30 | x | ||
RESET | Reset MCU | x | |||
PA22 | GPIO, Digital Pin | PA22 | 4 | x |
*The Prototyping Board is positioned according to Figure 1, with the sensor port at the top of the board, and the Micro USB port at the bottom.
Internal PinsInternal Pin Components | Component description | MCU Pin No. | Adui no Pin No. |
Green System LED | Programmable System LED | PA16 | 13 |
RGB LED | RGB Neopixel LED | PA5 | 14 |
USB D- | Onboard | PA24 | |
USB D+ | Onboard | PA25 |
Reset Button Action | Action Description |
Double Click | Reset, and run the bootloader |
Single Click | Reset, and run the application firmware |



















Document generated by Confluence on Sep 25, 2025 09:40